2021-08-18
近日,跨境货车司机入境申报时,系统提示:为加强疫情防控,跨境货车司机入境申报时,需填写前往场所编码(即接(收)货单位编码),1月20日前为试运行阶段,如未能获取到场所编码,请填写“88888”。原定1月20日后需如实填写场所编码,否则不予申报入境,现预计延迟到26号执行。届时请及时向场所工作人员获取。
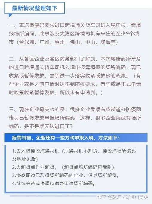
01、进口跨境通关货车司机入境申报,场所编码长什么样?在哪里申请?


为加强疫情防控,政府加强对跨境货车司机进行“三点一线”沿线场所操作指引,要求各企业加强对通行公共场所的民众,以及跨境货车司机进行体温检测,扫描其带有身份信息的“粤康码”,登记体温信息等,进行防疫监控。
01、企业
企业可在在微信 搜 粤省事小程序--粤康码----公共场所(这里面也有视频流程),了解”三点一线“沿线场所操作指引。在此指引及操作下,企业登记的管理人员会得到场所申报码(6位数字),该场所申报码是检测员用于绑定场所,并对该场所通行人员进行体温检测及防疫登记用途。
02、跨境货车司机
跨境货车司机入境申报材料所需要填报的“场所编码”,该号码为:字母+4位数字,经了解,该“场所编码”,有些是街道办防疫网格员直接联系给到企业场所的,有些是企业场所向所属街道办网格员要到的。
以上情况,场所企业及时联系街道网格员领取“场所编码”。如未能获取到场所编码,可填写“88888”,系统暂不校验“场所编码”(即接(收)货单位编码)的正确性。

02、场所编码还是申请不下来,怎么办?

四、现已知由相关部门设定的接驳点编码、地址及大致操作如下:
接驳点编码、地址如下:

入境车辆前往接驳点, 如何操作?
第一步: 在粤健康入境申报页面,司机根据入境目的,选择点击“送收货作业”、“车辆前往接驳点交骑师”、“核酸检测”服务入口,可进入对应的申报页面。
第二步:对于选择在接驳点和接驳骑师进行对接,与内地接驳进行接驳交货的跨境司机,请点击“车辆前往接驳点交骑师”服务,并填写相关信息,包括个人信息和接驳司机信息。
第三步: 其中接驳司机信息部分,需要如实填写接驳司机姓名、接驳司机联系电话、接驳司机证件号、接驳点编号和车牌等信息,其中,“接驳点编号”需由跨境司机联系接驳点管理员获取,填写完成后,即可获取司机入境申报凭证。同时,接驳司机会收到短信通知,告知相关接驳信息。


03、温馨提示
现在疫情防控的措施依然形势严峻,入境司机需要注意以下:
1. 入境司机每天进境都需要做核酸检测;征对同一司机当天重复进境的情况,会采用抽检的方式再次核酸检测来进行防控。
2. 场所编码请按政府要求管理,和按政策要求来执行,实在没有批下来场所编码的,企业可采用以上建议的方式入境,但入境后司机一定要遵守入境承诺路线行驶,否则会取消入境资格。
联系我们果博东方有限公司开户客服电话19187099992(福布斯) 技术支持:易讯腾达 粤ICP备19110380号